最高30万元!@茶山打工人,这笔补贴可申领!(内附企业名单)
@茶山打工人
这里有一份补贴待领取
最高补贴 30万元!
想知道申报条件有哪些?
赶紧往下看!
↓↓↓
补贴申报须知
一、新时代新引进创新人才综合补贴补贴
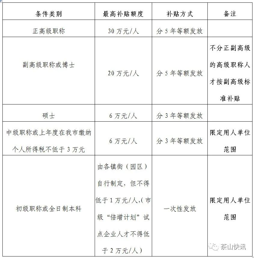
(一)标准及方式
备注:1、新引进人才综合补贴每人限申领一次。符合条件且具有我市户籍的新引进人才可申领最高补贴额度的100%,符合条件的非我市户籍的新引进人才可申领最高补贴额度的40%。综合补贴分3或5年等额发放的,每年需申请一次。
2、新引进人才按“就高从优不重复”的原则享受市财有关人才政策待遇,重复部分予以核减。
(二)办理条件
1、人事档案在我市;
2、2017年1月1日后引进我市(引进时间以首个我市用人单位为其缴纳社会保险的起始时间为准);
3、与我市用人单位(党政机关、财政全额供养事业单位除外)签订3年或以上劳动合同,在该单位工作并依法缴纳社会保险满1年;其中,具有本科学历,或具有初级或中级职称,或上年度在我市缴纳个人所得税不低于3万元的人才,所在单位须符合在限定范围(详见附件企业名单)。
敲重点的福利!
符合上述条件与茶山镇用人单位(党政机关、财政全额供养事业单位除外)签订3年或以上劳动合同,在该单位工作并依法缴纳社会保险满1年且具备以下条件的新引进初级职称或全日制本科人才,茶山镇额外增加1万元的补贴额度:
(1)申请补贴及参加高考时均为茶山镇户籍,
(2)在市属非财政全额供养事业单位以外的茶山镇限定用人单位工作。
二、新时代创新人才能力提升扶持补贴
(一)补贴标准及方式
(二)扶持范围
2017年1月1日后,在东莞市工作期间取得国家承认的硕士以上学位或副高以上职称的人才。
当前在东莞市党政机关、财政全额供养的事业单位的单位工作的人才,已享受东莞市专业人才学历进修补助并取得对应学位的人才均不纳入扶持对象范围。
(三)办理条件
1、具有东莞市户籍和人事档案在东莞市。
2、当前在东莞市用人单位(党政机关、财政全额供养的事业单位除外)工作并依法缴纳社会保险满1年。
3、2017年1月1日后,在东莞市工作的期间取得国家承认的硕士以上学位或副高以上职称。
三、办理时间和时限
受理时间: 2021年5月25日-7月25日
审核时限: 申请人在系统提交申请后,用人单位在2个工作日内完成审核(系统于7月28日关闭该审核功能)
四、办理程序
网上申报→单位审核→镇街(园区)审核→市级审核和核实→递交纸质材料→报市政府审定→资金下达拨付
申报人及所在单位在“东莞市专业技术人才服务系统”(网址:http://59.37.20.103/jsrc)或在“东莞市人力资源和社会保障局官网”(网址:http://dghrss.dg.gov.cn/)点击进入,分别注册个人、企业账户,并于规定时间前登录提交申请材料,逾期将无法申请。申报人须查清自身人事档案管理单位,并正确填写自身人事档案管理单位信息,填报信息不真实、不准确的,影响后续审核的,后果自负。
申请人所在单位须规定时间前登录系统进行审核,逾期将无法审核。
五、咨询电话及受理地址
咨询电话: 86417876
受理地址: 茶山镇庄园路3号(原社保大楼)
还在等什么?
赶紧告诉身边可以申报
这笔补贴的小伙伴们吧~
那么
在茶山镇有哪些企业的
新引进创新人才可以申报?
茶山囡整理了一份
综合补贴范围内企业名单
请查收!
↓↓↓


